HOME
Contact Us
한국어
Toggle navigation
民団概要
民団とは
民団の綱領
民団の歴史
民団の組織
在日同胞社会
三機関長挨拶
各地方本部・支部
傘下・関連団体
傘下団体
在日団体
駐日韓国公館
在日韓人歴史資料館
脱北者支援民団センター
みんだん生活相談センター
主要活動
事業内容
地方参政権獲得運動
同胞社会のための活動
フォトギャラリー
お知らせ
生活相談Q&A
法律相談Q&A
アクセス
お知らせ
在日同胞の、在日同胞による、在日同胞のための生活者団体
掲示板
トピックス
フォトギャラリ
お知らせ
生活相談 Q&A
法律相談 Q&A
民団紹介動画
民団映像ニュース
イベント案内
民団新聞電子版
■
お知らせ 内容
掲載日 : [23-04-21] 照会数 : 2569
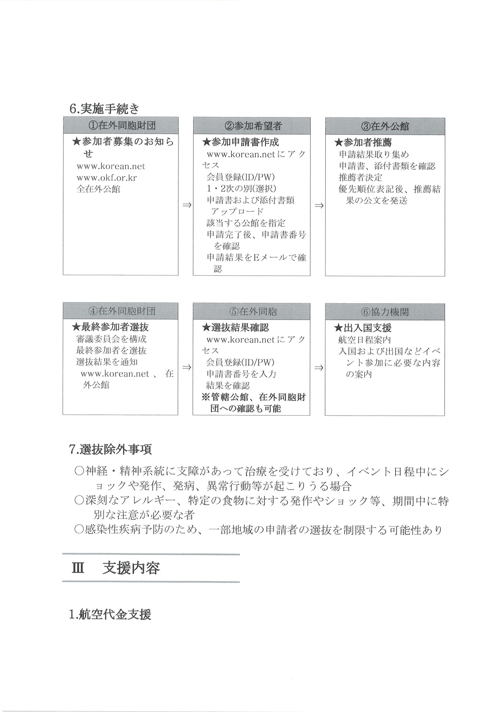
【募集】在外同胞財団主催 大学生母国研修
より詳しい情報につきましてはこちらから
■
お知らせ リスト
[total :
258
] ( 3 / 8 )
番号
タイトル
掲載日
188
2023年 在外同胞 韓国内教育課程 募集 案内
23-05-16
187
【地方掲示板】5月の行事予定
23-05-10
186
【募集】2023 国際日本 尹東柱 詩朗読大会
23-05-09
185
【募集】在外同胞財団主催 大学生母国研修
23-04-21
184
【プレゼント案内】 オリニ対象 ハングルパズル
23-04-19
183
【次世代事業担当者向け】第3回 オリニ事業促進セミナー開催案内
23-04-13
182
【地方掲示板】4月の行事予定
23-04-01
181
【募集】2023年度 朝鮮奨学会 奨学生 募集案内
23-03-23
180
【公告】中央会館における空調設備更新工事に関して
23-03-22
179
K-POP ダンスコンテスト結果発表
23-03-20
178
【募集】2023年度 在日同胞 母国修学生 対象 奨学金
23-03-06
177
【地方掲示板】3月の行事予定
23-03-01
176
ガンバレ!!京都国際高校…甲子園出場支援募金のお願い
23-02-16
175
【募集中】同胞理系学徒フォーラム「YGF」「YPF」2023 案内
23-02-14
174
【募集中】はじめてのハングルスギ・コンテスト
23-02-05
173
【地方掲示板】2月の行事予定
23-02-01
172
大学生対象【KSJW2023】参加者募集
23-01-17
171
【地方掲示板】1月の行事予定
23-01-01
170
「第3回ライクスピーチ」開催・参加案内
22-12-24
169
第13回MINDAN文化賞 入賞者発表
22-12-19
168
【募集終了】김장(キムジャン)体験教室 募集案内
22-12-01
167
【地方掲示板】12月の行事予定
22-11-23
166
【開催予告】K-pop ダンスコンテスト案内
22-11-21
165
【韓日親善協会】転換期の日韓関係: 新らたな解決法の模索” セミナー 開...
22-11-09
164
第4回人権セミナー「関東大震災朝鮮人虐殺から99年目の今」
22-11-07
163
【地方掲示板】11月の行事予定
22-10-27
162
韓日親善協会セミナー「韓日国際協力増進と関係改善方案」
22-10-25
161
青年会のハングルカレンダー 2023年版販売開始
22-10-19
160
「2022 民団近畿合同ブライダルパーティ」開催のご案内
22-10-12
159
【地方掲示板】10月の行事予定
22-09-29
158
恋活パーティー10月29日 横浜で
22-09-18
157
【次世代事業担当者向け】オリニ事業促進セミナー開催案内
22-09-08
156
韓国でコロナ「陽性」帰国への特例措置(領事レターの発行)
22-08-24
155
親子体験ヨット教室 参加者募集…在日本大韓ヨット協会
22-08-22
154
民団京都本部 新会館建設のため事務所移転
22-08-22
[1]
[2]
[3]
[4]
[5]
[6]
[7]
[8]
タイトル
内容
〒106-8585 東京都港区南麻布1-7-32
TEL : 03-3454 -4901 ~ 8 FAX : 03-3454-4614
© Copyright 2018 MINDAN. All Rights Reserved
プライバシーポリシー
アクセス
한국어